Manufactured in Texas. UL508A Listed. Built to Spec. Request a Quote Today

Se Habla Español 713-921-2233

Manufactured in Texas. UL508A Listed. Built to Spec. Request a Quote 
Se Habla Español  713-921-2233

Contact Us
Contact Us

Nema Rating Buying Guide

NEMA is a rating system for equipment that might be exposed to liquids, rain, ice, corrosion and contaminates such as dust.

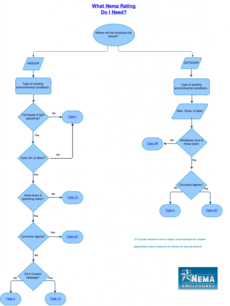
If unsure of the enclosure rating that is required of your project, please refer to the design chart below. The chart will assist in specifying which enclosure rating is appropriate for the environment and application needed.

For in depth information on the different Nema ratings we offer, please continue reading to the list below.

Type 1: General purpose enclosures constructed for indoor use. Protects against dust, light, and indirect splashing but is not dust-tight. Primarily prevents incidental contact with the enclosure equipment. We adhere to NEMA standards to provide you a quality enclosure for most basic applications.

Type 3R: Intended for outdoor use. Provides a degree of protection against falling rain and ice formation. Constructed (with knockouts on the sides and bottom) to prevent beating rain from interfering with the successful operation of the apparatus or result in wetting of live parts and wiring within the enclosure under specified conditions. Please be aware that these are not rain-tight, which means exposure to beating rain could result in water entering a Type 3R enclosure under certain conditions; nor are they water-tight, which means moisture could enter a Type 3R enclosure when subjected to a stream of water under certain conditions. This style of enclosure does not have a gasketed sealing surface. Nema Enclosures manufactures NEMA 3R enclosures for housing power distribution, lighting contractors, switch gear, and other electrical components that need to be protected in an outdoor environment. Our adherence to UL 508A standards will give you a quality weatherproof enclosure resistant to rain, ice, and snow

Type 4: Weather tight (weatherproof) enclosures. Constructed for either indoor or outdoor use to provide a degree of protection against falling dirt, rain, sleet, snow, windblown dust, splashing water, and hose-directed water. Will be undamaged by the external formation of ice on the enclosure. NEMA 4X is used when protection from the worst environments is required. Our NEMA 4 enclosures come in powder coated carbon steel and are available in a variety of types, such as wall-mounted, free-standing and JIC. Nema Enclosures strictly adheres to the exacting NEMA standards in order to provide you a quality electrical enclosure at competitive price.

Type 4X: Same as Type 4 except constructed from corrosion-resistant material. Corrosion-resistant as defined by industry standards is: Constructed to provide a degree of protection against exposure to corrosive agents such as salt spray. Nema Enclosures produces these enclosures in 5052-H32 aluminum, 304/304L stainless steel, or 316/316L stainless steel and they are available in a number of styles for your demanding applications.

Stainless steel is the strongest of the corrosion resistant materials. It exhibits many of the same resistances attributed to fiberglass materials as well as resistance to highly polar solvents such as acetone and MEK.

316 grade stainless steel is the strongest of the corrosion resistant materials that provide improved resistance to salt, some acids, and high temperature. 316 grade is a strongly recommended choice for marine environments which are within 5 miles of salt water or otherwise subject to salt spray. Note that 316 grade resistance to sulfates and chlorine is less than that provided by 304 grade.

Cautionary aesthetic note: Stainless steel of any type is not “stain-free”, and while it offers a high degree of performance, under certain environmental conditions it remains susceptible to rust deposits on the surface. These deposits are often created by contamination resulting from rain or marine environments. Periodic cleaning of the surfaces of stainless steel enclosures with a neutral solution is recommended to avoid “tea staining” Regular washing with clean, fresh water or even rain water has a significant effect on reducing the incidence of tea staining.

Type 12: Constructed (without knockouts) for indoor use to provide a degree of protection to personnel against access to hazardous parts. Provides a degree of protection of the equipment inside the enclosure against ingress of solid foreign objects (falling dirt and circulating dust, lint, fibers, and fyings). Also provides a degree of protection with respect to harmful effects on the equipment due to the ingress of water (dripping and light splashing). Gasketed doors seal the enclosure’s contents from airborne contaminants and non-pressurized water and oil. Nema Enclosures produce NEMA 12 enclosures which are intended mainly for indoor industrial, manufacturing, and machining applications. We produce a number of enclosure types in aluminum, carbon steel and stainless steel delivered quickly at competitive prices.

Type 1 NEMA Enclosure Type 12 NEMA Enclosure Type 4X NEMA Enclosure Type 12 NEMA Enclosure Type 4 NEMA Enclosure Type 4 NEMA Enclosure Type 4X NEMA Enclosure Type 3R NEMA Enclosure HTML Map